• 首 页
  • 关于本馆
  • 馆藏书刊检索
  • 电子期刊检索
  • 数据库检索
  • 自主学习平台
  • e读
  • 资源
  • 服务
  • 。图书馆公告
  • 。讲座信息
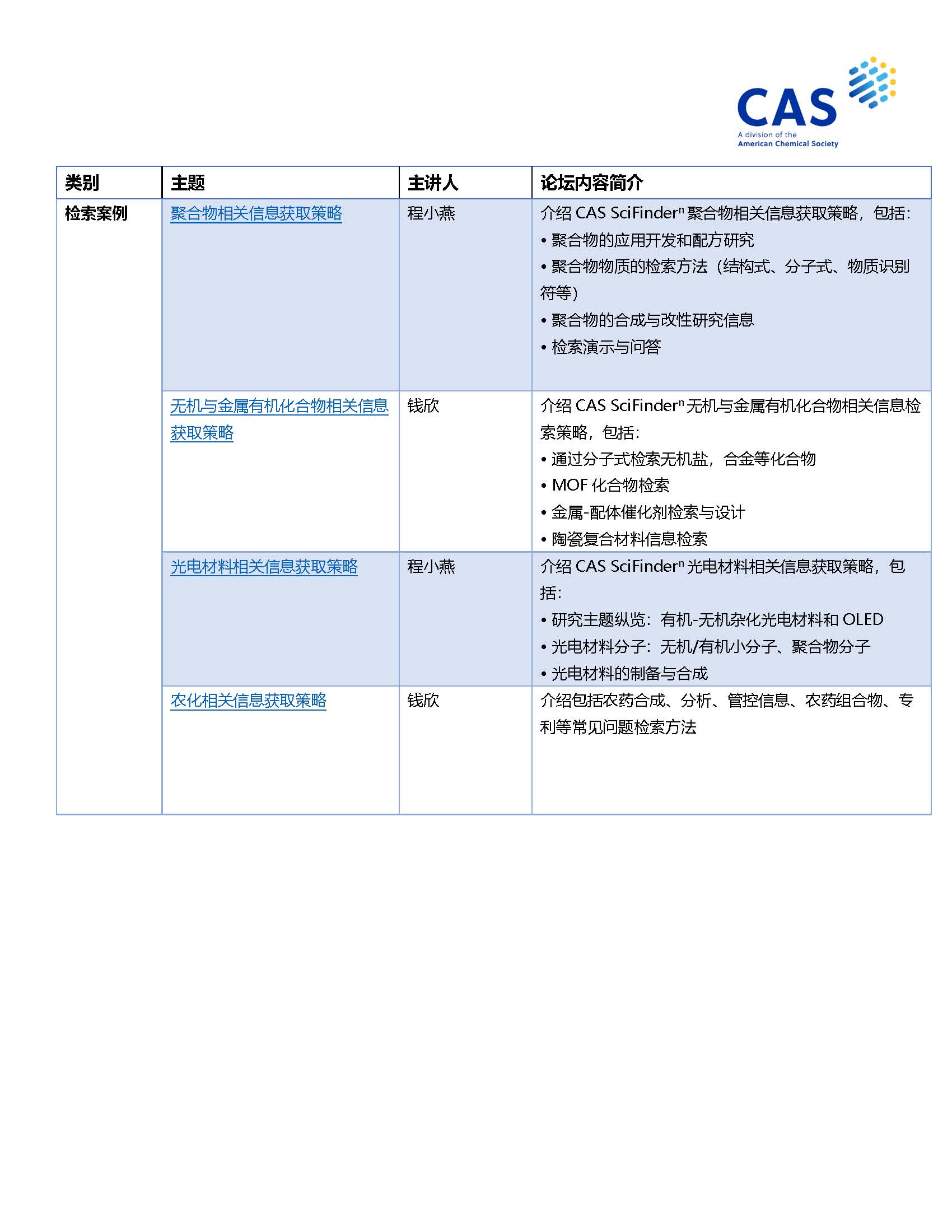
2021年CAS SciFinder-n 论坛汇总截止9月版

文字:高文泊   编辑:周洪胜   更新日期:2021-09-24

点击可下载查看:2021年CAS SciFindern 中文论坛汇总及回放链接.pdf

 

 

版权所有©东北大学图书馆
本馆地址:辽宁省沈阳市和平区文化路3号巷11号 邮编110819 联系电话024-83687577